Pop-upy + automatyzacje = sprzedaż 24/7
Budujemy system, który zbiera leady (7-10% konwersji pop-upów), zamienia je w kupujących (welcome flow) i łapie każdą okazję sprzedażową (porzucone koszyki, po zakupie, win-back). 8+ automatyzacji z 40-60 emailami.

Pop-upy konwertujące 7-10%
Tak wyglądają nasze pop-upy. Każdy zaprojektowany od zera w brandingu klienta.
Najpierw projektujemy ścieżkę klienta
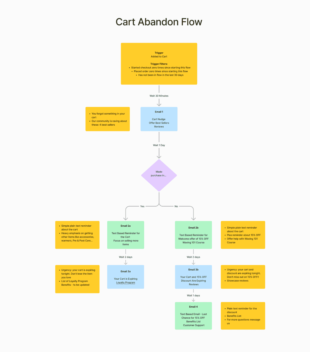
Każda automatyzacja zaczyna się od mapy decyzji klienta — nie od emaila. Rozkładamy ścieżkę na etapy, splity, warunki — dopiero potem piszemy treści.
Mapa ścieżki
Rozrysowujemy każdy możliwy scenariusz: kupił / nie kupił / otworzył / zignorował.
Etapy + splity
Każdy etap ma osobny cel: nudge → przypomnienie → urgency → ostatnia szansa.
Treść + design
Dopiero gdy logika działa — piszemy emaile pod konkretny moment w ścieżce.

Realny diagram cart abandon flow — Klaviyo, etapowe sekwencje z warunkami
8+ automatyzacji na każdy sklep
Pop-upy karmią flows, flows karmią kampanie — razem generują min. 30% przychodu.
Pop-upy i formularze
Zbieramy leady z konwersją 7-10%. Labify.pl: z 1.7% do 9.8%
Welcome Series
Seria powitalna, która zamienia nowych subskrybentów w kupujących
Porzucony koszyk
Sekwencja emaili odzyskująca klientów, którzy nie dokończyli zakupu
Porzucone przeglądanie
Przypomnienia o produktach, które klient oglądał ale nie dodał do koszyka
Po zakupie
Cross-sell, prośba o recenzję, budowanie lojalności — zwiększamy LTV
Win-Back
Odzyskujemy klientów, którzy kupili dawno i nie wracają
Sunset / Czyszczenie bazy
Usuwamy nieaktywnych, żeby nie obniżali dostarczalności
VIP / Lojalni klienci
Nagradzamy najlepszych klientów ekskluzywnymi ofertami
Najczęstsze pytania
Ile automatyzacji konfigurujecie?
Minimum 8 z łącznie 40-60 emailami. Każda jest zaprojektowana od zera — graficznie i treściowo.
Jak szybko automatyzacje zaczynają zarabiać?
Porzucony koszyk zwraca się zazwyczaj w pierwszym tygodniu. Welcome flow — w ciągu 2-3 tygodni od uruchomienia.
Czy mogę mieć automatyzacje bez kampanii?
Tak, oferujemy same automatyzacje. Ale najlepsze wyniki daje kombinacja: pop-upy + flows + kampanie razem.
Co jeśli już mam jakieś automatyzacje?
Zrobimy audyt Twojego Klaviyo i zaproponujemy optymalizację lub przebudowę od zera — zależy od stanu.
Jak pop-upy pomagają w automatyzacjach?
Pop-upy zbierają leady, które od razu trafiają do welcome flow. Więcej leadów = więcej ludzi w systemie = więcej automatycznej sprzedaży. Dla Labify.pl zwiększyliśmy zbieranie leadów x5.
Czas na system, który sprzedaje za Ciebie
Pokażemy ile przychodu zostawiasz na stole bez automatyzacji.